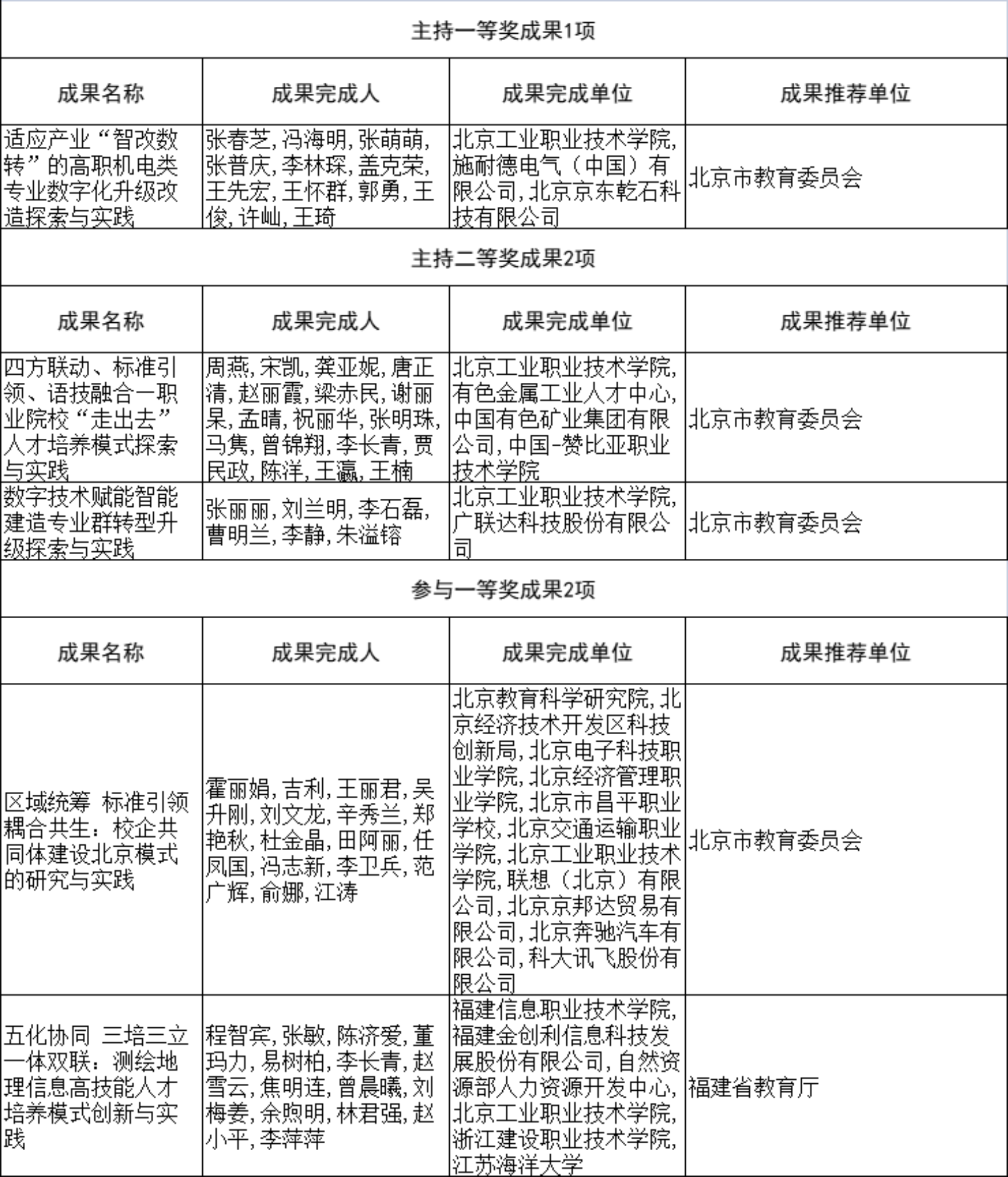
5月15日,教育部發布《關于2022年職業教育國家級教學成果獎擬授獎成果的公示》,由我校主持的共有3項成果獲獎,其中一等獎1項、二等獎2項;由我校參與的共有2項成果獲獎,其中一等獎2項。我校獲獎總數位列全國“雙高計劃”高校第12位,位列北京市高職院校第1位。

學校始終秉承“厚德博學,善技創新”辦學傳統,堅持“高端化、精品化、信息化、國際化”,深化產教融合,推進城教融合,完善育訓融合,培養復合型國際化高素質技術技能人才,提升服務社會的貢獻力和職業教育的國際影響力。2019年入選北京市“北京市特色高水平職業院校及首批特色高水平骨干專業(群)”,2019年成功入選中國特色高水平高職學校建設單位。
學校歷來高度重視教育教學改革,落實立德樹人根本任務,創新人才培養模式,在數字化升級改造、服務“一帶一路”建設、數字技術賦能等方面著重用力,做出了突出成績。其中由我校張春芝主持的《適應產業“智改數轉”的高職機電類專業數字化升級改造探索與實踐》獲得一等獎;由我校周燕主持的《四方聯動、標準引領、語技融合—職業院校“走出去”人才培養模式探索與實踐》和張麗麗主持的《數字技術賦能智能建造專業群轉型升級探索與實踐》獲得二等獎。由我校任鳳國參與的《區域統籌 標準引領 耦合共生:校企共同體建設北京模式的研究與實踐》獲得一等獎,由我校李長青、趙小平參與的《五化協同 三培三立 一體雙聯:測繪地理信息高技能人才培養模式創新與實踐》獲得一等獎。
獲獎名單如下:
